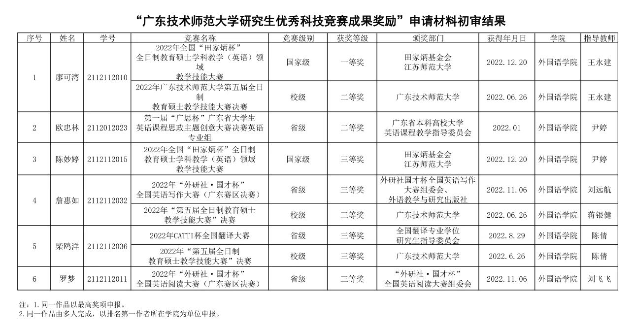
根据“2022年Beat365正版唯一官网必一研究生优秀科技竞赛成果奖评选工作通知”和《Beat365正版唯一官网必一研究生学科竞赛资助和奖励办法》(广师大〔2022〕372号)相关规定,学院组织对学生的申报材料进行初步评审,现将结果公示如下。

公示期间,可通过来电、来信等形式反映修改意见和建议。反映情况的电话和书面材料需自报或签署真实姓名,不报或不签署真实姓名的,一律不予受理。
公示时间:2023年3月17日-3月19日,邮箱:wgyzx@gpnu.edu.cn,联系电话:(020)36549049。